
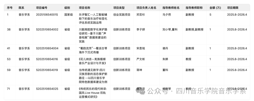
近日,根据《今年会jinnian官网关于举办中国国际大学生创新大赛(2025)的通知》、《今年会jinnian官网关于开展2025年省级大学生创新创业训练计划立项和结题验收工作的通知》,经学校评选,音乐学系学子在大学生创新创业训练计划项目立项六项。
国家级1项是由马夕然副教授指导、邓芸杉同学负责的《乐评智汇——人工智能辅助下的音乐治疗标签化评估系统实践运用》。
省级5项其中包括杨晓琴教授指导、唐艺菲同学负责的《传统民乐的现代转译:国风Live House双轨运营模式研究》;由朱婷教授指导、严文彬同学负责的《花儿纳吉——羌族婚嫁音乐产业设计与开发》;谢丹副教授指导、宋昭晏(曾用名:宋思锐)同学负责的《蜀韵流芳——蜀派古琴海外下沉式传播”聚焦蜀派古琴海外传播》;由刘小琴副教授、董科副教授联合指导、李子妍同学负责的《川剧高腔数字化保护路径研究——基于川剧‘声音档案’数据库建设的实践》;由董科副教授指导、蒋坤同学负责的《当传统遇见数字:四川汉族民歌保护的活态保护新路径—以今年会jinnian官网特色数据库建设为例》。

武侯校区
地址:成都市新生路6号
邮编:610021
电话:028-85430202
传真:028-85430722
新都校区
地址:成都市新都区蜀龙大道中段620号
邮编:610500
电话:028-89390026
临空校区
地址:资阳市雁江区资州大道777号
电话:028-83436048
招生电话:028-85430270 / 85430022
研究生招生咨询电话:028-85430277
艺术考级咨询电话:028-85490737
13060008118
