根据《教育部关于举办第九届中国国际“互联网+”大学生创新创业大赛的通知》要求,学校组织开展了项目评审工作。经业内专家评审,我院在校赛中获奖15项,主赛道一等奖3项、二等奖2项,三等奖6项,红旅赛道二等奖2项,三等奖2项。
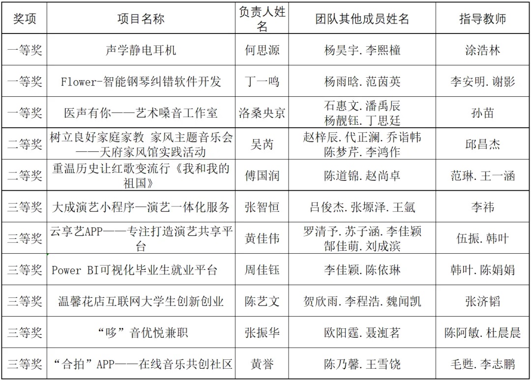
高教主赛道校赛获奖名单:

高教主赛道校赛获奖项目指导教师:

红旅赛道校赛获奖名单:

红旅赛道校赛获奖项目指导教师:

向获得“第九届互联网+大学生创新创业大赛”(校赛)的获奖项目团队表示祝贺。流行音乐学院将再接再厉,在接下来的省赛角逐中,团结拼搏,争创佳绩。

武侯校区
地址:成都市新生路6号
邮编:610021
电话:028-85430202
传真:028-85430722
新都校区
地址:成都市新都区蜀龙大道中段620号
邮编:610500
电话:028-89390026
临空校区
地址:资阳市雁江区资州大道777号
电话:028-83436048
招生电话:028-85430270 / 85430022
研究生招生咨询电话:028-85430277
艺术考级咨询电话:028-85490737
13060008118
