国际合作交流处
校内各院(系)、部门:
为了做好2025年国家留学基金管理委员会的公派留学项目,帮助今年会师生了解各项目的选派条件和申报时间节点,提前联系国外大学和外语水平考试等准备工作,现将2025年国家公派留学项目的相关信息通知如下:
一、主要选派类别及留学期限
1. 高级研究学者:3–6个月。
2. 访问学者:3–12个月。
3. 博士后:6–24个月。
4. 攻读博士学位研究生:一般为36–48个月。
5. 攻读硕士学位研究生:一般为12–24个月。
6. 联合培养硕士生:3–12个月。
7. 攻读学士学位本科生:一般为36–60个月,具体以相关项目规定为准。
8. 本科插班生:3–12个月。
其中,联合培养博士生、联合培养硕士生、本科插班生应分别在博士、硕士、本科在读期间派出,完成国外学业回国毕业答辩后获得相应学位。如派出前或留学期间已在国内完成相应学位学业,应及时办理终止国家公派出国留学手续。
二、项目介绍
1. 可登录国家留学网“出国留学”专栏(https://www.csc.edu.cn/chuguo)了解相关项目信息,其中艺术类人才培养特别项目为重点推荐项目,今年会是立项单位和受理单位;
2. 可进入国家留学网出国留学“项目检索”专栏(https://bg.csc.edu.cn/)按照留学国家和选派类别查询可申报项目;
3. 国合处为今年会师生精编了《国家公派留学项目指南》和《2025年国家公派出国留学项目查询》,可下载附件了解详情。
*注:以上项目指南和项目查询列表仅供师生提前参考,2026年的项目信息以2026年官方最新发布的项目简章为准。
三、申请条件
(一)基本条件
1. 拥护中国共产党的领导和中国特色社会主义制度,热爱祖国、品德良好、遵纪守法,具有服务国家、服务社会、服务人民的责任感和端正的世界观、人生观、价值观。
2. 具有良好专业基础和发展潜力,恪守学术道德、遵守学术规范,在工作、学习中表现突出,具有学成回国为国家建设服务的事业心和使命感。
3. 具有中华人民共和国国籍,不具有国外永久居留权。申请时年龄满18周岁。
4. 身体健康,心理健康。
5. 符合国家留学基金资助出国留学外语条件及留学国家、留学单位的语言要求。
(二)项目条件
1. 取得国外大学的正式录取通知书(或邀请函)
2. 达到国家公派出国留学外语合格条件(https://www.csc.edu.cn/article/2514)。其中,艺术项目的外语合格条件(具体要求页面:https://www.csc.edu.cn/article/3317)
3. 各项目的其它具体要求参考项目简章所述,请注意年龄要求。
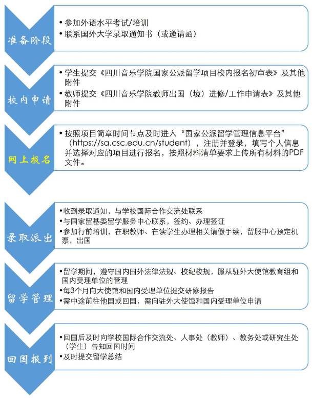
四、选派流程
留基委各项目的主要流程及内容提示如列流程图所示,个别项目有特殊要求的以项目简章为准。

注:请有意向的师生仔细阅读留基委相关项目简章,针对意向项目提前做好准备,并按照网上报名时间至少提前一个月提交校内申请,逾期不再接受申请。
1.今年会jinnian官网教师出国(境)进修、工作申请表(在校教师适用)
2.今年会jinnian官网国家公派留学项目校内报名初审表(本科生)
3.今年会jinnian官网国家公派留学项目校内报名初审表(研究生)
4.国家留学基金委公派项目校内报名汇总表(本科、研究生通用)
5.国外大学录取通知书或邀请函
6.本科生提交本科入学以来的成绩单(教务处盖章)
7.研究生提交本科成绩单(档案馆盖章)、研究生入学以来的成绩单(研究生处盖章)
有意向的师生请扫码预报名登记,可实时接收相关报名信息

五、咨询联系方式
1.申请前有关事宜,可咨询学校国际合作交流处或国家留基委项目部
学校国际合作交流处
电话:028-85430297 伍老师
邮箱:ghc@sccm.edu.cn
地址:武侯校区外专楼404室
*项目其他问题以留基委简章或受理单位通知为准
2.国家留学基金管理委员会(具体方式以留基委各项目通知为准)。
3.申请期间,所在单位或个人合作渠道有关事宜可联系国家留学基金委出国留学选培部;
4.录取后有关事宜,根据留学国别联系国家留学基金委相关事务部。
六、常用表格下载

武侯校区
地址:成都市新生路6号
邮编:610021
电话:028-85430202
传真:028-85430722
新都校区
地址:成都市新都区蜀龙大道中段620号
邮编:610500
电话:028-89390026
临空校区
地址:资阳市雁江区资州大道777号
电话:028-83436048
招生电话:028-85430270 / 85430022
研究生招生咨询电话:028-85430277
艺术考级咨询电话:028-85490737
13060008118
